弊社では耐震基準証明・増改築工事証明・住宅エネルギー性能証明の発行が可能です。
増改築等工事証明書は、バリアフリーリフォームや省エネリフォームなどの投資型減税(自己資金)又はローン型減税(借入金)や、住宅ローン減税を受けるために必要となる書類です。
耐震改修工事の投資型減税や固定資産税の減額にも使用できます。
増改築等工事証明書は、以下に申請をすることで発行してもらえます。
- 建築士事務所に所属する建築士
- 指定確認検査機関
- 登録住宅性能評価機関
- 住宅瑕疵担保責任保険法人
リフォシーは建築士事務所登録をしており、所属しております建築士がおりますので発行可能です。
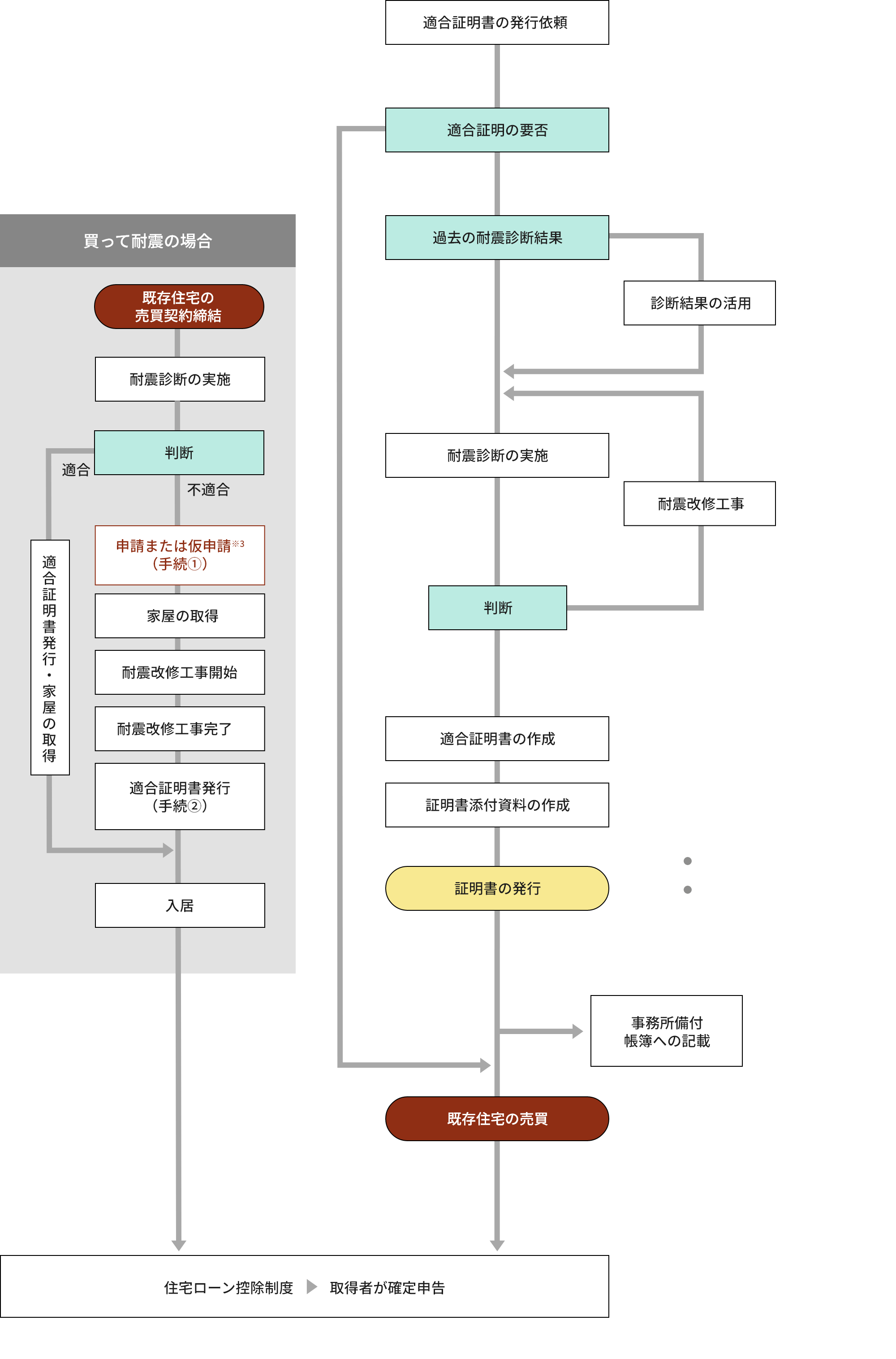
耐震基準証明書

耐震基準証明でできること
- 空き家譲渡所得の特例控除
- 買換時の長期譲渡所得課税
- 住宅ローン控除
- 贈与税の非課税措置
- 贈与税相続時精算課
増改築工事証明書

増改築工事証明でできること
- 贈与税の非課税措置
- 所得税の控除
- 固定資産税の減税
- 登録免許税の特例措置
(買取再販) - 不動産取得税の特例措置
(買取再販)
住宅エネルギー性能証明書

住宅エネルギー性能証明
でできること
- 住宅ローン減税
減税制度の一覧
| 減税制度の種類 | 対象リフォーム工事等 | 申告先 | |
|---|---|---|---|
| 所得税の控除 | 住宅ローン減税 |
10年以上のローンを利用した場合 第1号~第6号の増改築等工事 |
税務署 |
| リフォーム促進税制※ |
ローンの利用の有無にかかわらず利用可能
第1号~第6号の増改築等工事(上記の工事とあわせて行う場合) |
||
| 固定資産税の減額 | リフォーム促進税制※ |
家屋の固定資産税額が対象
|
市町村等 |
| マンション長寿命化 促進税制 |
マンションの建物部分の固定資産税が対象 屋根防水、 床防水、 外壁塗装等工事 |
||
| 贈与税の非課税措置 |
直系尊属からリフォーム等資金の贈与を受けた場合 第1号~第8号の増改築等工事 |
税務署 | |
| 登録免許税の特例措置(買取再販) |
買取再販住宅を取得 居住した個人の方が対象 第1号~第7号の増改築等工事 |
法務局 | |
| 不動産取得税の特例措置(買取再販) |
既存住宅を購入・リフォームし、 個人の方に再販した宅地建物取引業者が対象 第1号~第7号の増改築等工事 |
都道府県 | |
リフォームで住宅ローン控除の対象となる工事
| 第1号工事 | 増築、改築、建築基準法上の大規模な修繕又は模様替 |
|---|---|
| 第2号工事 | マンションの場合で、床または階段・間仕切り壁・主要構造部である壁のいずれかのものの過半について行う修繕又は模様替 |
| 第3号工事 | 居室・調理室・浴室・便所・その他の室(洗面所・納戸・玄関・廊下)のいずれかの床又は壁の全部についての修繕・模様替 |
| 第4号工事 | 一定の耐震基準に適合させるための修繕又は模様替 |
| 第5号工事 | バリアフリー改修工事(以下①~⑧のいずれかの工事) ①通路又は出入口の拡幅 ②階段の勾配の緩和 ③浴室の改良 ④便所の改良 ⑤手摺りの取付け ⑥段差の解消 ⑦出入口の戸の改良⑧滑りにくい床材料への取り替え |
| 第6号工事 | 省エネ改修工事(改修した部分の省エネ性能が 2016 年基準以上となる工事) |
| 第7号工事 | 給水管、配水管または雨水の浸入を防止する部分に係る修繕または模様(リフォーム工事瑕疵担保責任保険契約が締結されたものに限る) |
| 第8号工事 | 「質の高い住宅」(増改築等)の基準に適合させるための修繕または模様替え(非課税枠の500 万円加算の対象) |
住宅ローン減税の手続きの流れ
建築士等は、制度の適用を受ける消費者からの依頼を受けたら、以下のような流れで証明書を発行します。
-
- 消費者からの証明書発行の依頼
-
- リフォーム前: 現地事前調査等
- 必要に応じて、対象となる改修部位と工事前の状況を確認します。
-
- リフォーム工事完了
-
- 工事内容等を確認
- リフォーム後、要件を満たしている工事であるかどうかを設計図書や改修後の写真で確認します。 工事請負契約書の写し及び工事前後の写真がない場合は、必ず現地調査を行って確認してください。
-
- 工事費用の内訳を確認
- 減税の対象となる工事の費用の額を確認します。
-
- 補助金等の交付有無を確認
- 所得税額控除の対象となる工事について、国又は地方公共団体から 補助金等の交付があるかどうかを確認します。
-
- 証明書の作成・発行
- 証明書を発行する際は、併せて発行者の建築士の免許証の写し又は免許証明書を添えてください。
